IT之家 11 月 10 日消息,工信部今日发布通知,2026 年度、2027 年度的新能源汽车积分比例要求分别为 48% 和 58%。
IT之家从通知中获悉,对核算年度生产量 2000 辆以下并且生产、研发和运营保持独立的境内乘用车生产企业,进口量 2000 辆以下的获境外乘用车生产企业授权的进口乘用车供应企业,企业平均燃料消耗量较上一年度下降达到 4% 以上的,其达标值在《乘用车燃料消耗量评价方法及指标》(GB 27999)规定的企业平均燃料消耗量要求基础上放宽 60%。下降 2% 以上不满 4% 的,其达标值放宽 30%。
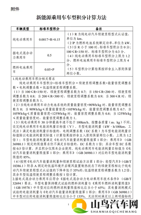
乘用车企业核算新能源汽车积分达标值时,低油耗乘用车生产量或者进口量按照其数量的 0.1 倍计算。
此外,2026—2027 年度企业平均燃料消耗量积分核算中,对标准配置循环外技术且具有循环外节能效果的车型,继续给予其燃料消耗量减免一定额度。新的循环外技术 / 装置积分核算规定发布前,按《关于 2024—2025 年度乘用车企业平均燃料消耗量与新能源汽车积分管理有关事项的通知》执行。

2017 年,为促进汽车产业节能减排、绿色发展,工业和信息化部、财政部、商务部、海关总署、原质检总局等五部门联合发布《积分办法》,通过建立积分交易机制,形成促进传统汽车节能和新能源汽车产业协调发展的市场化机制。
2020 年,针对企业燃油车节能技术投入不够、积分交易市场供需不平衡等问题,工业和信息化部等五部门对《积分办法》进行了首次修改,完善了新能源汽车积分比例要求、引导传统乘用车节能、关联企业认定等制度。

2023 年 7 月 6 日,工信部等 4 部门发布《关于修改乘用车企业平均燃料消耗量与新能源汽车积分并行管理办法的决定》,自 2023 年 8 月 1 日起施行。新的管理办法提到,调整新能源车型积分计算方法,将新能源乘用车标准车型分值平均下调 40% 左右,并相应调整了积分计算方法和分值上限。
Copyright © 2025 山鸟汽车网
网站展示的汽车及品牌信息和数据,是基于互联网大数据及品牌方的公开信息,收集整理客观呈现,仅提供参考使用,不代表网站支持观点;