根据2025年10月30日发布的财报,通用股份在2025年前三季度呈现出“营收增长强劲,但盈利能力显著下滑”的复杂局面。
公司营业总收入达到62.15亿元,同比增长24.59%,保持了连续5年的上涨趋势。与营收增长形成鲜明对比的是,归母净利润仅为1.10亿元,同比大幅下降71.01%。经营活动现金净流入为6.01亿元,较去年同报告期经营活动现金净流入增加8104.33万元,同比较去年同期上涨15.58%。
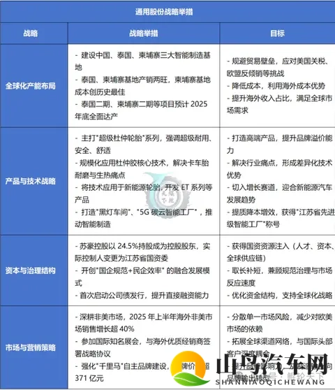
随着江苏省苏豪控股集团从红豆集团手中成功收购通用股份24.5%的股权,这家上市公司于2025年6月17日正式易主,实际控制人变更为江苏省国资委。此举开创了江苏省属国企收购民企上市公司的先河,意味着通用股份的混合所有制改革圆满完成,并迈入了国资主导的新时期。
苏豪控股是江苏省人民政府全资拥有的省属大型国有企业集团。2023年7月,由原苏豪控股集团与江苏省海外企业集团、汇鸿集团、江苏省惠隆公司以及江苏省国信集团下属的舜天集团共同重组整合而成。目前,该集团年营业收入规模已达千亿级别,主营业务涵盖对外贸易以及金融投资两大板块。在重组前,苏豪控股旗下已拥有苏豪弘业、ST舜天、汇鸿集团和弘业期货四家上市公司;随着此次股份转让的完成,集团所控股的上市公司将增至五家。

苏豪控股通过持有24.5%的股份成为通用股份的控股股东,红豆集团则转为第二大股东。此次混改在架构设计上突破传统,改变了以往民企单向参股国企的模式,首次实现了由省级国资主导民营上市公司运营的创新实践。混改完成后,通用股份原有管理团队将保持稳定,以延续民企所特有的市场敏锐性与经营活力。作为重组整合后年营收达千亿规模的省属国企,苏豪控股凭借江苏省首批内外贸一体化试点资质,以及覆盖全球160多个国家和地区的供应链网络,将为通用股份的“出海”战略提供坚实的政策支持与资源支撑。

中国轮胎企业正加速以海外建厂模式参与全球化竞争,初期主要聚焦东南亚地区,以期利用其相对国内低10%—20%的综合成本优势,并规避贸易壁垒。然而,随着欧美对东南亚轮胎加征高额关税及当地劳动力、土地成本以年均8%–10%的速度持续上涨,该地区传统成本红利正逐渐减弱。为此,行业领先企业已率先转向“双基地”乃至“多基地”的分散布局策略,将产能建设从东南亚扩展至巴西、埃及、摩洛哥等更多元化的地区,以增强全球供应链的抗风险能力。轮胎企业出海之路依然充满成本荆棘。其利润空间持续受到原材料价格波动性风险的挤压,而海外扩张所必需的重资产投入与跨文化管理难题,更构成了对企业现金流与组织能力的严峻拷验证,机遇与风险并存。
鲲轮有话说
通用股份将继续坚持“5X 战略计划”打造“国企规范 + 民企效率”融合发展模式,推动公司在国际市场拓展、科技研发、智能制造、产业链聚合等领域实现新的突破。同时,依托中国、泰国、柬埔寨三大制造基地与全球渠道网络的持续建设,深度绑定国际优质客户。同时将进一步加速海外第三生产基地的选址,持续提高国际贸易壁垒抗风险能力。

*本平台所有内容,由鲲轮天下自身创作、搜集的图文及音视频等资料,版权归鲲轮天下所有;
从公开渠道搜集、整理的图文及音视频等资料,版权属原作者所有。如有侵权,请联系平台删除。
Copyright © 2025 山鸟汽车网
网站展示的汽车及品牌信息和数据,是基于互联网大数据及品牌方的公开信息,收集整理客观呈现,仅提供参考使用,不代表网站支持观点;